加入首页
|
加入收藏
|
联系我们
网站首页
|
协会介绍
|
资讯中心
|
行业知识
|
展会资讯
|
名人专访
|
会员单位
|
招聘信息
|
联系我们
当前位置:
首页
>>
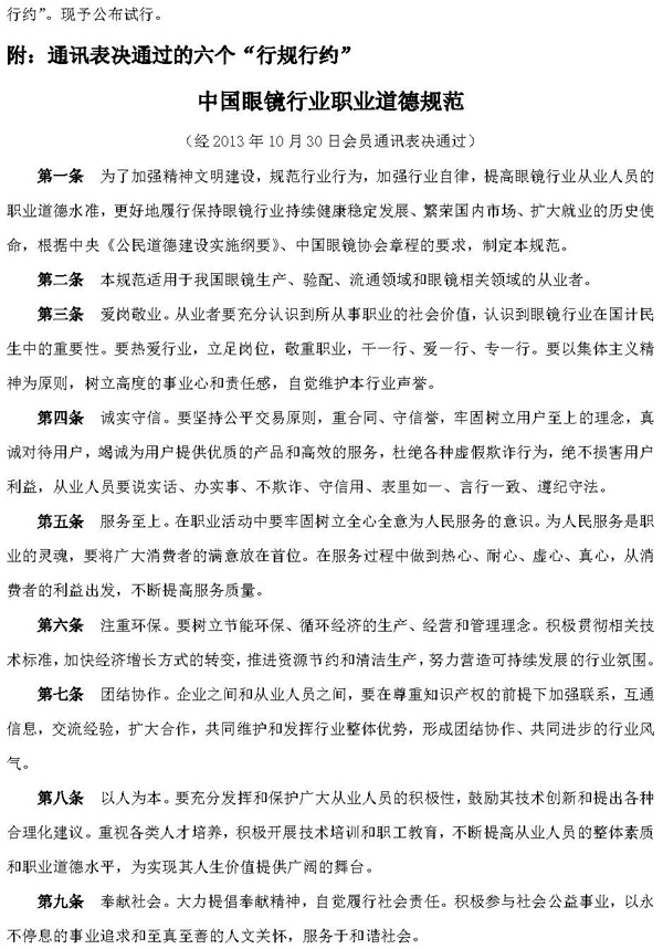
中国眼镜行业六个“行规行约”通过试行
中国眼镜行业六个“行规行约”通过试行
[发布时间]2013-12-16 0:00:00 [访问次数]
上一篇:
2014 年 6 月 21 日—7 月 20 日眼镜生产许可证获证企业名单
|下一篇:
SBT 10579-2011 商品验货通则
关于我们
|
服务条款和声明
|
广告服务
|
友情链接
|
联系我们
增值电信业务经营许可证:B1-2014040435 京B2-20070152 域名注册服务批文号:信部电函[2005]263号 京ICP证000012
网站备案/许可证号:京ICP备10217035号
Copyright © 2010-2011北京眼镜协会 版权所有